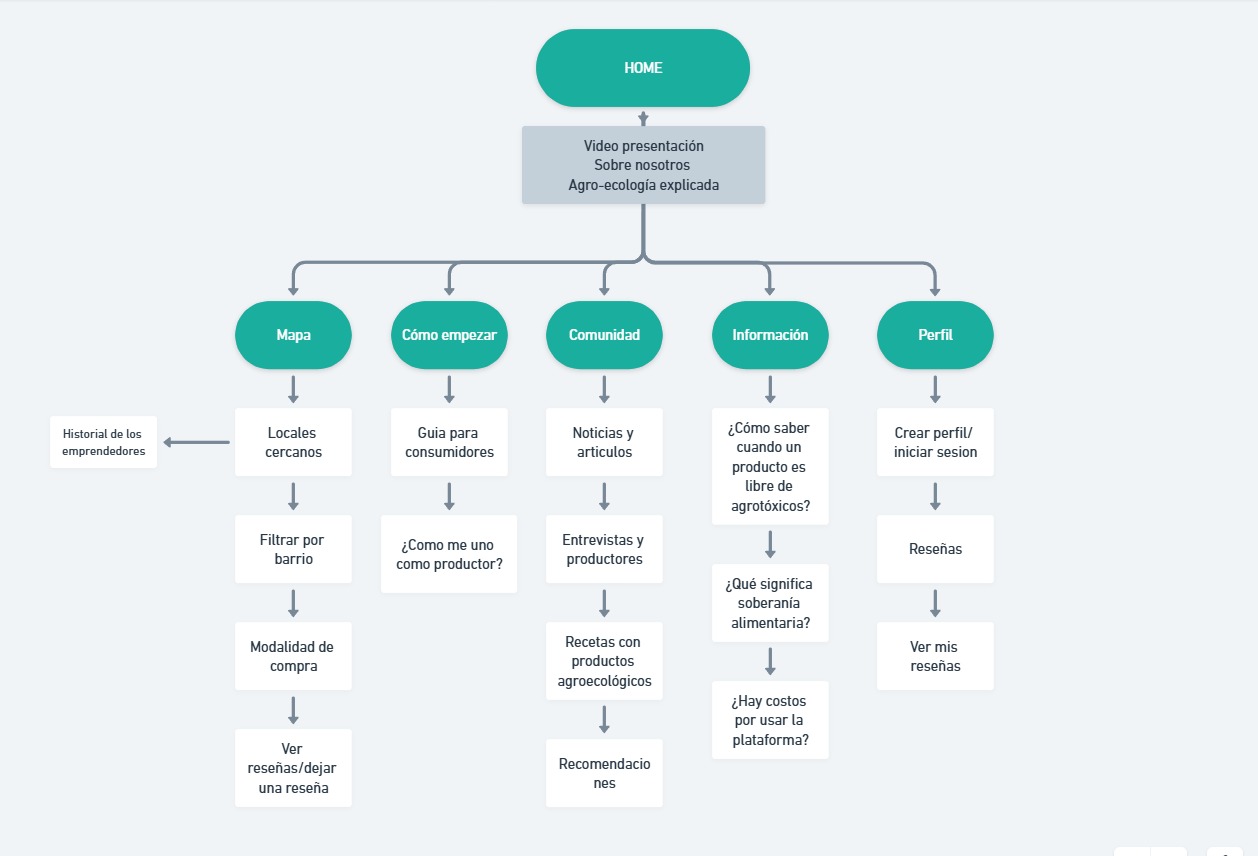
Mapa de la webapp